24小时服务热线:4000-525-168
搜索
English
Toggle navigation
走进天业
天业简介
领导关怀
企业文化
视频中心
整机销售
挖掘机
装载机
铰接式卡车
摊铺机
压路机
刚性自卸卡车
配件订购
新闻资讯
天业新闻
行业新闻
沃尔沃新闻
市场服务
租赁工程中心
再制造中心
客户支持协议
配件供应
服务网点
山特维克产品
人力资源
>
新闻资讯
>
天业新闻
天业新闻
行业新闻
沃尔沃新闻
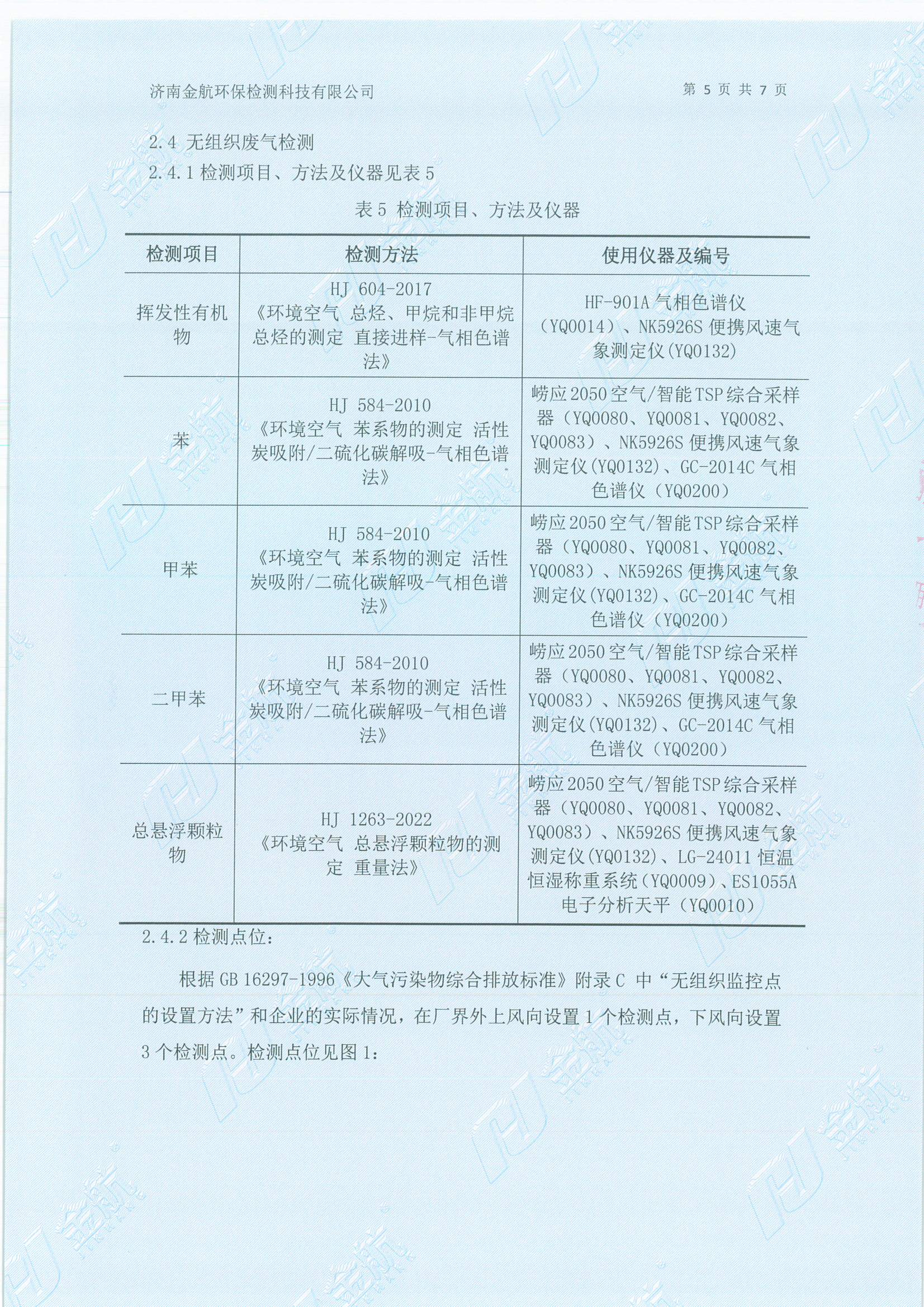
2025下半年环境检测报告
分类:
天业新闻
行业新闻
沃尔沃新闻
作者: 济南天业工程机械有限公司
来源: 济南天业机械
发布时间: 2026-01-06
上一篇:
筑牢安全防线,共担发展重任——济南天业安全生产大会暨年度工作部署会圆满举行
下一篇:
None
走进天业
天业简介
领导关怀
企业文化
视频中心
整机销售
挖掘机
装载机
铰接式卡车
摊铺机
压路机
刚性自卸卡车
新闻资讯
天业新闻
行业新闻
沃尔沃新闻
市场服务
租赁工程中心
再制造中心
客户支持协议
配件供应
服务网点
山特维克产品
联系我们
24小时服务热线 :4000-525-168
地 址: 山东济南市槐荫区美里路1929号
销售热线: 86-531-88687068
前台电话: 86-531-85977273
配件订购热线:86-531-88880366
邮 箱:
sales-0@tianyecm.com
工作时间:8:30-17:30
微信公众号
视频号
抖音号
快手号
版权所有 Copyright(c)2022 济南天业工程机械有限公司
鲁ICP备19004349号-1
鲁公网安备 37010402001288号
Support:Qiangbi
Top
//